根据《中国节能协会创新奖奖励办法》和《科技进步奖、技术发明奖、科技成就奖实施细则》的有关规定,经企业自愿申报和组织专家评审,现对拟获“2025中国节能协会创新奖节能减排科技进步奖和科技成就奖(节能服务产业)”的获奖名单予以公示,公示时间为2025年12月2日-12月10日。任何单位和个人对公示内容持有异议的,请与中国节能协会节能服务产业委员会秘书处联系。
联系信息:
胡秋霞(18611682779)
电子邮箱:
membership@emca.cn
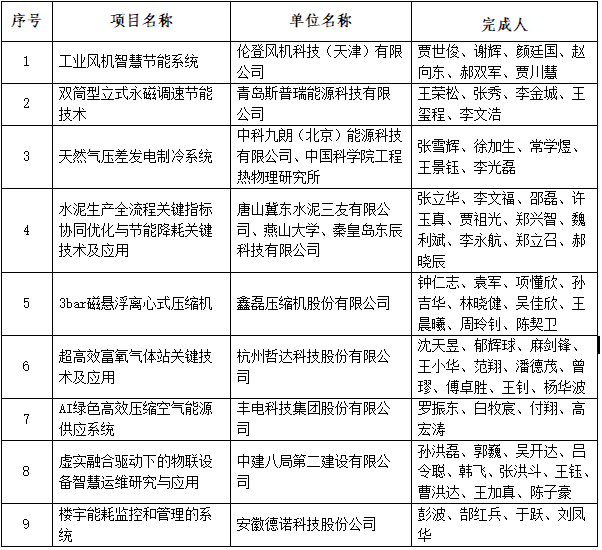
附件1:2025中国节能协会创新奖节能减排科技进步奖(节能服务产业)获奖名单
附件2:2025中国节能协会创新奖节能减排科技成就奖(节能服务产业)获奖名单
中国节能协会节能服务产业委员会
二〇二五年十二月一日
附件1:2025中国节能协会创新奖节能减排科技进步奖(节能服务产业)获奖名单

附件2:2025中国节能协会创新奖节能减排科技成就奖(节能服务产业)获奖名单
